48+ Bitmap To Svg Free Pictures

Vectormagic is a commercial tool and it outperforms other tools in.

48+ Bitmap To Svg Free Pictures. Convertio — advanced online tool that solving any bmp is format for storing bitmap images. You can converts pixels to svg path string like this.

Clipart Shark Bitmap Shark Svg Png Download Full Size Clipart 867953 Pinclipart
Clipart Shark Bitmap Shark Svg Png Download Full Size Clipart 867953 Pinclipart from www.pinclipart.com
Convert any eps files to svg for free with usage of onlineconvertfree. Bitmap image to 'pixel perfect' vector graphic or 3d model. Freesvg.org offers free vector images in svg format with creative commons 0 license (public domain).

DOWNLOAD LINK

It was developed by microsoft.

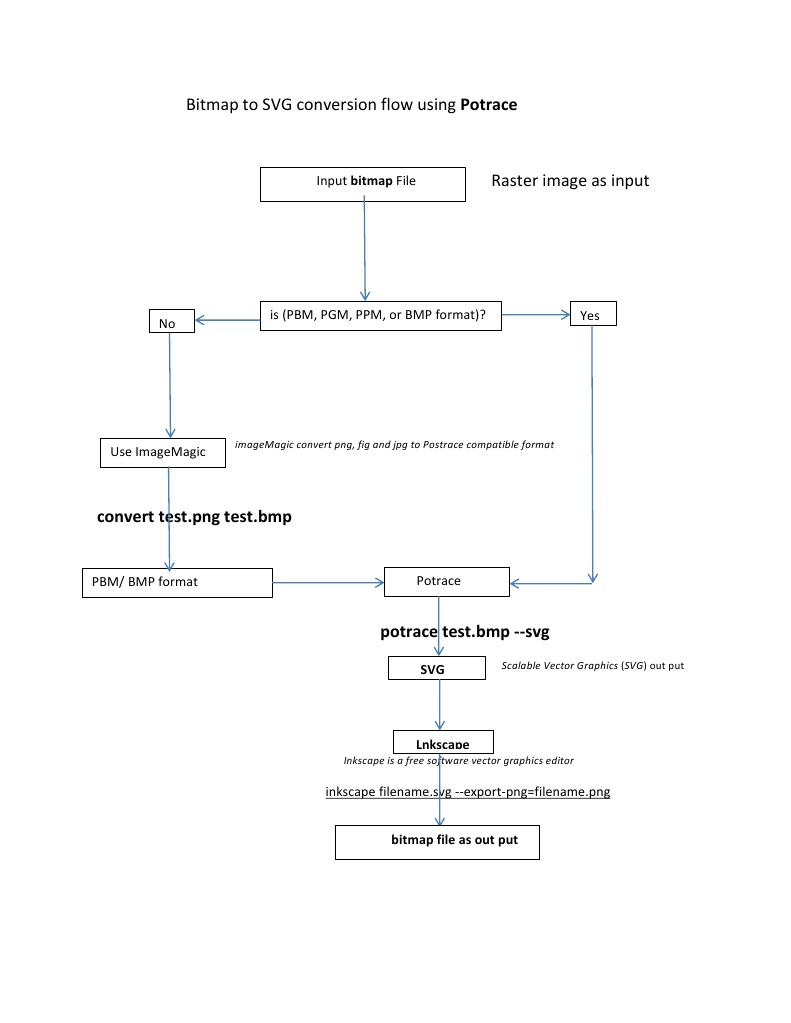
My problem is to convert bitmap to svg in c#. The bmp file format, also known as bitmap image file or device independent bitmap (dib) file format or simply a bitmap, is a raster graphics image file format used to store bitmap digital images, independently of the display device, especially on microsoft windows. Scalable vector graphics (svg) are xml based vector image format for 2d graphics that support interactivity and animation. You can converts pixels to svg path string like this.

>GO TO DOWNLOAD LINK